访问电脑版页面

导航:老古开发网手机版其他

智能电导率仪整体设计方案与电路详解

导读: 智能电导率仪采用交流测量法来测量电导率,正弦激励的产生是通过阻抗测试芯片AD5933来实现的。
关键字:
电导率仪,智能硬件,测试测量

  智能电导率仪采用交流测量法来测量电导率。正弦激励的产生是通过阻抗测试芯片AD5933来实现的。AD5933输出的正弦激励加在电导池的电极上,AD5933可以计算出溶液阻抗经过傅里叶变换后阻抗的实部R和虚部I(结果保存在AD5933的寄存器中),然后再计算出校准系数A,就可以通过单片机计算出溶液的真实阻抗,进而计算出溶液的电导率。温度补偿电路测量溶液温度,用于修正温度对测量带来的影响。

  设计背景

  电导率是一个衡量水溶液导电能力的电学物理量, 电阻率的倒数为电导率,用希腊字母κ表示(或者γ[1]),κ=1/ρ。一般意义上,电导率的测量温度是标准温度(25℃)。在液体中,水的电导率是衡量水质的一个重要指标。电导率的测量在日常生产和生活中有着比较广泛的应用,如测量饮用水的电导率用来检测水中所含电解质的浓度,用来测量沿海地下水的电导率来查看其地下水收海水的入侵程度,还可以用测量电导率的方式来辨别地沟油等。本文就是鉴于测量电导率的广泛应用而设计出了一种测量溶液电导率的智能测量仪。

  主控芯片单片机

  电导率测量仪采用的微控制器是LPC932单片机,LPC932具有集成度高和成本低的特点。该单片机的封装体积比较小,有利于减小PCB板的面积。比较高的集成度也可以减少单片机外围器件的数量。LPC932只需要二到四个时钟周期的指令执行时间,与普通的80C51器件相比,其速度要快很多。

  AD5933阻抗测量和正弦信号发生电路

  电导率测量仪测量所需要的正弦激励是由芯片AD5933来实现的。正弦信号的幅值和频率可以通过该芯片进行调节。当AD5933的外部接入负载时,负载阻抗经过傅里叶变换后的实部R和虚部I可以由AD5933计算出来并保存在内部寄存器中。由此可以计算出傅里叶变换后。

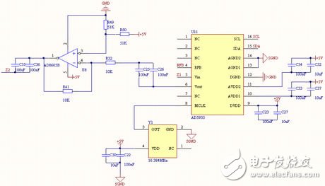
  AD5933的硬件连接图如图1所示。

  

  图1 AD5933的硬件连接图

  为了提高AD5933输出信号的精度,采用有源晶振芯片为其提供外部时钟,芯片的频率为16.384MHz。AD5933内部ADC的采样频率是外部时钟MCLK的1/16,这样最终进入内部ADC的频率就是16.384/16=1.204MHz,由此得到芯片的分辨率为1.024MHz/1 024=1kHz,,确保了扫描频率是1 000的整数倍,这样就可以防止DFT计算时发生频谱泄露,保障其变换后结果的正确性。最后经过DFT变换后阻抗的实部和虚部保存到AD5933的寄存器中,单片机可以通过AD5933的SCL引脚和SDA引脚用C 总线的方式读取寄存器中的结果。AD5933输出的正弦波经过两个大小为100μF和100nF的电容并联进行直流分量的隔离,对运算放大器AD8605 的输出端也采取了同样的措施来隔离输出信号中的直流分量。由于AD5933内部运放的同相输入端有一个1/2VDD的正向偏置电压,所以在AD8605的同相输入端也加入了一个1/2VDD的正向偏置电压,以保证正弦信号在达到峰值3V时不失真。

  温度测量电路

  由于水溶液的温度对测量结果有比较大的影响,所以需要测量出水溶液的温度,以对结果进行校正。电导率测量仪测量温度时采用了PT100铂电阻,其阻值随着温度的升高而变大,是正温度系数热敏电阻。将铂电阻和其他三个高精度电阻连接起来组成电桥电路,当电桥平衡时输出电压为0;当温度变化时电桥输出的电压也会发生变化。电桥的输出电压输入到由集成运放构成的差分放大器输入端,经过放大后送入AD转换器。该部分电路如图2所示。

  

  图2 温度测量电路

  AD7705是差分输入,将通道1的AIN-引脚接地,AIN+引脚接经过运放放大后的电桥的输出电压,这样就可以转化成对电桥输出电压的模数转换。转换后的数据由引脚DOUT以串行的方式传输到单片机,单片机也可以由引脚DIN对AD7705进行配置。AD7705的基准电压由稳压二极管 LM336稳压后得到,其稳压值为2.5V,外部时钟由频率为2.456 7MHz的晶振电路提供。

  供电电路

  电导率仪所需的电压主要有5V和3V,通过稳压芯片HT7150和HT7130来实现。他们分别可以输出5V和3V的电压。HT7150的输入电压由24V的电池提供,其输出的5V电压用作HT7130的输入电压,这样就可以为系统提供所需电压。供电电路的硬件连接图如图4所示。

  

  图4 供电电路

  另外,为了保护芯片,分别在HT7150和HT7130的输入端加上熔断功率为2W和熔断电流为20mA的熔断电阻。

  M-bus通信电路

  为了方便多个电导率仪组成测量网络,在硬件设计时加入M-bus通信电路,这样多个电导率仪就可以以M-bus总线的方式组网,达到检测多个测点的目的。电导率测量仪的M-bus总线采用的供电方式为远程供电,电导率测量仪通过一条四芯电缆和其他M-bus主设备相连。其中,红白两条线用来供电,蓝绿两条线用来传输信号。主设备向电导率测量仪发送信号时用电压的变化来表示数字1和数字0。而电导率测量仪向主设备发送信号时则采用电流的变化来表示数字0和数字1。这样有利于减少干扰,提高通信的稳定性。

  测量原理

  测量中所使用的正弦激励是通过阻抗测试芯片AD5933来实现的,正弦波的频率f和幅值E可以通过单片机来控制。AD5933可以计算出溶液阻抗经过傅里叶变换后的实部R和虚部I(结果保存在AD5933的寄存器中),然后再计算出校准系数A,就可以通过单片机计算出溶液的真实阻抗,进而计算出溶液电导率。另外,由于溶液电导率还受到温度的影响,为了提高测量的准确度还加入了温度电路。由单片机计算得到电导率,再通过由PT100采集到的温度的数值来修正。

  传感器的结构组成

  电导率测量仪采用单片机作为主控芯片,主要包括正弦信号发生电路,低通隔离直流滤波电路,传感器的测量电路,信号放大电路,多路模拟开关,温度测量电路,AD转换电路,M-bus通信电路。其中,单片机是整个传感器的控制中枢,通过控制AD5933来调节正弦信号的幅值和频率,读取AD转换器的数据,计算电导率的数值,来控制M-bus总线通信。

  在设计时,传感器本着节能、高效、低成本的原则进行设计,经过调试改进后能对大多数水溶液进行电导率的测量,使用方便,稳定可靠,基本实现了设计时的要求。

来源:网站整理   作者:Dick  2015/5/27 16:21:00
栏目: [ ]

相关阅读

安森美推出新的高功率图腾柱PFC控制器,满足具挑战的能效标准

动态功耗低至60μA/MHz!助力设备超长续航,首选国民技术低功耗MCU!