引言
自从1994年单片开关电源问世以来,为开关电源的推广和普及创造了条件。开关电源的应用涉及到各种电子电器设备领域,如程控交换机、通讯、电子检测设备电源、控制设备电源等都已广泛地使用了开关电源,更促进了开关电源技术的迅速发展。各种新技术、新工艺和新器件如雨后春笋般,不断问世,使得开关电源的应用日益普及。开关电源高频化是其发展的方向,从最初的20kHz提高到现在的几百kHz甚至几兆赫兹,高频化带来开关电源的小型化。目前,开关电源正朝着高效节能、安全环保、小型化、轻便化方向发展。
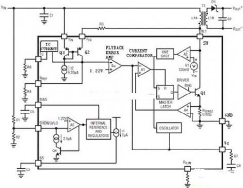
LT3573简介
LT3573是一种单片开关稳压器件,专为隔离型反击式拓扑结构而设计。在隔离型反激拓扑结构中,变压器原边电路需要时时感知到副边输出电压的变化信息,以便维持输出电压稳定。在以往的电路拓扑结构中,常常采用光电耦合器件或者另外增加变压器绕组,来得到输出电压反馈信息。光电耦合器件存在的问题是:①耗费输出功率;②成本增加,电路结构便得复杂;③有限的动态响应、器件非线性、老化等,都会带来麻烦。
另外若新增变压器或变压器绕组,无形就会使变压器物理尺寸变大,成本增加,其动态响应也不怎么样好。而LT3573则无需外接光电耦合器件或第三绕组,其特有的内置反激误差放大器,在二次侧绕组电流为零时,反激误差放大器开始取样输出电压信息,直接从变压器原边的反激电压波形检测输出电压的变化信息,自动维持输出电压的稳定性,这也是此IC设计的亮点之所在。反激电压由于RFB和Q2的作用,变换成电流,这个电流几乎全部流过电阻RREF,形成反馈电压,进入反激误差放大器,并与其1.22V的参考电压进行比较,以便后续电路能调整开关管的占空比,达到稳定输出电压的目的,如图1所示。

图1 LT3573内部拓扑结构框图
一个1.25A、60V的NPN型功率开关管以及全部控制逻辑单元都集成到一个16引脚MSOP封装的LT3573内部。极大地简化了该集成块应用的外围电路设计工作,在3V~40V的输入电压范围内工作,最大输出功率值可达7W.可应用于需要隔离型电源的众多领域,比如工业、医疗、数据通信、汽车应用、低功率PoE和VoIP电话接口等。
LT3573工作于边界模式,与对等的连续传导模式设计相比较,边界模式工作允许使用较小的变压器。
钳位电路的设计
变压器漏感Lsl(无论原边还是副边),如图2所示,会在原边引起一个电压尖峰出现。当输出开关关闭后,这个尖峰随着更高的负载电流越来越尖,这就需要选择能量吸收网络消耗掉漏感中储存的能量。在大多数情况下,需要用缓冲电路,以避免过压击穿输出开关节点。所以,变压器漏感应尽量减少。
选择吸收网络钳位反激开关电压尖峰。由于开关变压器的漏感产生的电压尖峰,反激电压可由下式计算:

(1
其中:VF—变压器二次侧整流二极管D2正向压降;
ISEC—变压器二次侧电流;
ESR—二次回路的总阻抗;
NPS—变压器有效的原副边匝数比;
VOUT—输出电压。
这个电压和输入电压之和(VIN +VFLBK)直接加到了功率开关管Q1的集电极上,容易造成功率开关管Q1的二次击穿而损坏。为了钳位电压尖峰值在开关管的额定值以内,最常用RCD吸收电路,使得开关管关断期间,储存在漏感中的能量转移到吸收网络电容C1里,并且最终消耗在电阻R1上,如图2所示。

图2 RCD吸收电路图
这里的钳位二极管D1开关速度要足够快,否则,开关管关断瞬间,漏感尖峰无法及时传递到电容C1上而会在开关管Q1集电极产生瞬间高压,如图3所示。因此,肖特基二极管通常是最好的选择。

图3开关管Q1集电极电压波形示意图
一旦钳位二极管D1开通,漏感电流就会被C1吸收,吸收时间不得长于150ns,如图3所示的tSP开关变压器设计
4.1原边最小电感量
因为LT3573通过检测开关变压器原边反激脉冲波来调整隔离输出电压。当二次侧绕组传导电流时,LT3573就从SW引脚获得输出电压信息,这时,取样电路需要一个最低限度的时间取样输出电压。为了保证足够的取样时间,原边就需要保持一个最低电感值LPRI.该电感值计算公式如下:
式中:toff ( MIN) = 350ns,开关管最小关断时间;
IMIN = 250mA,转换器的最低电流限制。
4.2变压器匝数比
一般来说,选择变压器匝数比,是为了最大限度地获得输出功率,也可使转换器有足够的电流处理能力,但是匝数比不能太大了。对于低输出电压(3.3V或 5V)来说,用原边匝数数倍于副边匝数(N:1)以最大化变压器的电流增益(和输出功率),此时SW引脚的电压等于最大输入电源电压加上输出电压乘以匝数比的和。这个数值必须保持在SW引脚的VSW (MAX)值之下,以防止内部电源开关管崩溃。综合这些条件,对某一特定应用来说,需要设置一个匝数比的上限值N,选择一个匝数比足够低的变压器。

其中:VSW (MAX)为开关管最大电压应力。根据电路仿真,得出如表1所示的在不同变压器匝数比情况下,开关电压应力和输出电流能力。

表1开关电压应力和输出电流能力与匝数比
实际应用电路及仿真分析仿真实验电路如图4所示,采用12V输入电压,开关变压器原副边的绕组匝数比设为3:1,RREF引脚外接对地参考电阻,阻值一般设为6.04k,此电阻值不能偏离6.04k过大,一般百分之几的变化是可以接受的,否则,会引起大的输出电压误差。RFB为外部反馈电阻器的输入引脚,此处阻值设为80.6k.此引脚连接到变压器的原边(Vsw)。这个电阻与RREF电阻的比值,决定了输出电压(加上任何非一体化的变压器匝数比的影响)。在反激期间,通过这个电阻的平均电流大约为200μA.也可以用如下公式来确定RFB与RREF之间的关系:

其中:—开关管Q1的Ic/Ie比值,典型值为0.986;VTC—0.55V;
VBG—内部带隙基准电压。

图4实际应用电路示例
Tc引脚内部连接了一个正温度系数电流源到RREF引脚,引脚外部接输出电压温度补偿电阻,产生的电流正比于绝对温度,仿真时阻值设为 28.7k.RILIM最大电流限制调整引脚,用一个10k的电阻就可以让LT3573达到最大工作电流能力。/UVLO为关断/欠压闭锁引脚,连接到 Vin的电阻分压器固定在此引脚上,以便提供LT3573工作的最低输入电压。当电压低于约0.7V时,内部电路几乎没有静态电流。当》0.7V且 1.25V时,内部电路将开启并且有10μA电流将输入SS引脚。
电路仿真各个关键电位的波形如图5所示。从波形图上可以验证,边界模式每个周期让二次侧电流归零,这样寄生电阻的电压降不会导致负载稳定性误差。电路可稳定输出5V直流电压,0.5A的直流电流,额定功率达到2.5W.输入电压为12V时,开关管Q1最大电压应力约28V,符合预定设计目标。

图5电路仿真关键点波形
结束语
此种电路设计的亮点在于没有使用光电耦合器件,或变压器,或变压器绕组,而是靠检测开关管集电极电压波形来稳定输出电压,简化了外围电路,既避免了电路额外的功率损耗,同时又增加了电路的可靠性。
