访问电脑版页面
索引
| -
分类
| -
文章搜索
-
最新文章
|
导航:
老古开发网手机版
→
其他
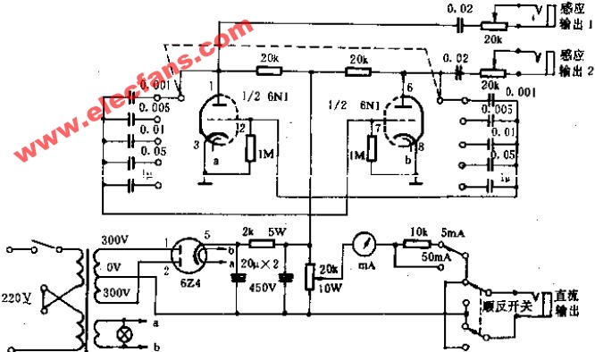
12A11型直流感应治疗机电路图
导读:
12A11型直流感应治疗机
关键字:
疗
12A11型直流感应治疗机
来源: 作者: 2008/12/20 14:50:00
QQ空间
新浪微博
腾讯微博
人人网
微信
分享到其他>>:
栏目: [
]
相关阅读
安森美推出新的高功率图腾柱PFC控制器,满足具挑战的能效标准
动态功耗低至60μA/MHz!助力设备超长续航,首选国民技术低功耗MCU!