AMBE-1000是美国DVSI公司研制、Lucent公司生产的一款成熟的双工声码器芯片。该芯片采用AMBE语音编码算法,编码速率为2.4~9.6kb/s。AMBE(Advanced Multi-Band Excitation)算法是MBE(Multi-Band Excitation)算法的改进和扩充。MBE语音编码算法是将语音谱按基音频率分成若干个带,对各个带的信号中清音/浊音(V、UV)分别处理,最后将各个带信号叠加,形成全带合成语音。AMBE-1000声码器在低速率和较强背景噪声下具有比较好的语音质量,从而使其在车、船载移动卫星语音通信系统中得到广泛应用。Inmarat(国际海事卫星组织)已把AMBE-1000应用于其各代卫星语音通信系统中,该芯片还可应用于语音压缩与存储等系统。本文把AMBE-1000应用于语音通信系统,提出了具体实现方案,给出了其电话用户接口回路、PCM语音数字化编码回路和AMBE-1000支持电路。

1 AMBE-1000简介
1.1 AMBE-1000的主要特点
(1)具有高语音质量、低速率的全双工编码器。编码速率从2.4kb/s至9.6kb/s可变,语音质量和其它声码器的比较如图1所示。欢迎转载,本文来自电子发烧友网(http://www.elecfans.com )

从图1可以看出,在4.8kb/s的编码速率下,AMBE-100有很好的语音质量;在2.4kb/s的编码速率下,该芯片产生的语音比GSM语音还好。
(2)有较强的抗背景噪声能力,有FEC功能,有良好的抗信道干扰能力,具体如图2所示。
从图2可以看出,AMBE-1000算法的抗背景噪声能力明显比较性预测CELP等其它算法的高。
(3)具有功耗低的优点,还具有DTMF信号的检测、识别、产生和发送以及话音激活、舒适噪音插入和回音消除等功能。

1.2 AMBE-1000的基本工作原理
AMBE-1000的AD/DA语音接口信号可以是标准的μ律或A律压扩量化的PCM信号,也可以是14或16比特线性量化的PCM信号。压缩语音数据的传输接口能够设置为主动或被动方式,且数据可按串行或并行的方式传输。AMBE-1000提供了用来设置芯片默认工作状态的一系列引脚,芯片加电时自动进入由引脚设置的默认状态。这些设置包括AD/DA转换格式、语音编码速率、FEC速率、主动/被动方式、并/串数据方式、VAD使能、回音消除使能等。这些状态可以通过硬件设置,也可以由软件通过控制字进行更改。

AMBE-1000的数据格式可以是帧格式也可以是非帧格式,通常使用帧格式。对于帧格式,AMBE-1000以20ms为周期全双工并行工作。在20ms之后,AMBE-1000将A/D转换器送来的数字化语音压缩,按其帧格式打包后送到编码输出缓冲器,并将解码器输入缓冲器的数据包解压还原送向D/A转换器,从而完成对数字语音的编、解码。
2 AMBE-1000在语音通信系统中的应用
基于AMBE-1000具有的优点,本文设计的系统总框图如图3所示。系统采用电话机输入语音,提供了标准的RJ11接口,接口电路用MC3419-1L实现。语音的数字化PCM编码采用MC14LC5480实现,最后采用AMBE-1000对语音实现压缩。

2.1 用户回路接口电路
用户回路接口电路SCIL(Subscriber Loop Interface Circuit)主要为用户电话机回路提供“BORSHT”功能,由MC3419-1L实现。
MC3419-1L是Motrola公司生产的用户回路接口电路接口芯片,其基本性能有:向用户环路馈送直流电源;采用电流镜、运放及外接平衡网络完成2/4线转换;具有用户线状态的检测功能,并输出相应的电平信息。MC3419-1L电路内采用电流镜来实现各种主要功能。电流镜最重要的特性是它可将一路输入电流分解为若干路输出电流,输入为低阻抗,输出为高阻抗,输出输入电流有严格的比例关系。MC3419-1L使用6个电流镜中的两个组成直流馈电电路。为了提高馈电能力并降低芯片功能,需要外接TIP125/111作为输出电流的功放管;芯片的2/4线转功能也是利用运放和电流镜实现的,二线用户环路信号(平衡信号)可传送到四线发送输出端(非平衡信号),而四线接收输入端的信号除了传送到用户环路外,还通过平衡网络,抵消返回到发送运放输入端的信号,实现接收至发送之间的隔离;芯片的用户挂机、摘机检测也是通过内部电流镜比较来实现的。

图4是MC3419-1L的一个简化应用电路。在图4中,TIP125和TIP111都是电流馈电功放输出管;-48伏电源与用户线之间的二极管桥和电阻主要起过压过流保护作用,电容起防冲击作用;接入CC引脚的外接阻容元件主要用于抑制工频共模干扰;MC3419-1L与PCM的连接部分为平衡网络电路。
2.2 PCM电路
语音的PCM编码是将模拟的语音信号转变为数字的语音信号。它是语音数字化的第一步,也是语音压缩的基础。
MC14LC5480是Motorola公司生产的μ/A律PCM芯片,它有以下特点:低功耗;低噪声的全差分模拟电路设计;片内集成有发送带通滤波器和接收低通滤波器;具有RC预滤波器后滤波器;μ/A律可选择。

图5是MC14LC548的原理框图。
在图5中,RO+、RO-和TI+、TI-分别是PCM模拟语音信号的差分输出和输入;PI、PO+、PO-用来放大模拟信号以驱动模拟语音设备;同步控制部分主要用于控制帧同步和比特位同步,控制引脚主要用于μ/A律的选择和低功耗模式的选择。
图6是MC14LC5480的具体应用电路图。
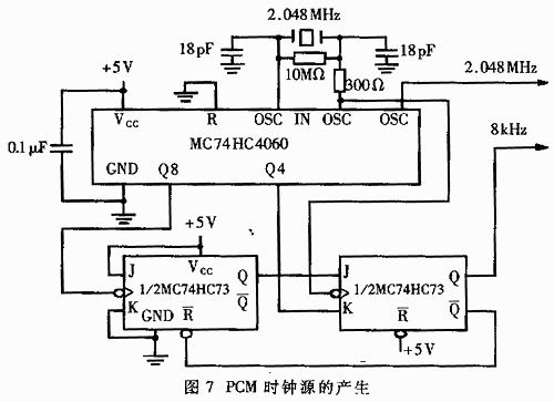
在图6中,8kHz、2.048MHz时钟源可用Motorola的MC74HC4060来产生。具体实现如图7所示。
2.3 AMBE-1000电路
AMBE-1000的电路分三个部分:与PCM接口部分;芯片控制引脚设置部分;压缩数据输入、输出部分。
2.3.1 AMBE-1000与PCM的接口电路
AMBE-1000要求PCM语音数据以串行的方式输入、输出。该接口电路的关键在于PCM语音数据的帧同步和比特位同步,具体实现电路如图8所示。

其中,输入的8kHz时钟源用于比特位同步,2.048MHz时钟源用于帧同步。D触发器和反向器用于两个时钟源的同步。
2.3.2 芯片控制引脚设置
AMBE-1000的引脚设置主要包括传输接口的设置,也就是对串行与并行、主动与被动、帧与非帧的传输接口模式设置,还包括芯片特定功能的设置。
传输接口的串、并行设置就是选择压缩语音数据是以8比特宽并行方式输入、输出,还是以串行的方式输入、输出。芯片的主动、被动模式是指压缩语音数据输入、输出的选通脉冲信号是由AMBE-1000提供还是由外部提供。帧与非帧的模式是指输入、输出数据是由外部提供。帧与非帧的模式是指输入、输出数据是否用AMBE-1000的固定数据帧格式封装。在本系统中AMBE-1000设置为主支、串行、帧格式格式下工作。
AMBE-1000特定功能的设置包括AD/DA转换格式、语音编码速率、FEC速率、VAD使能、CNI使能、回音使能、DTMF处理以及低功耗模式等。引脚设置为芯片设置了加电时自动进入的默认状态。以上部分设置还可以通过AMBE-1000的软件控制字进行更改,引脚设置的电路可以采用跳线座和跳线帽来实现,以方便硬设置的更改。

2.3.3 压缩语音数据的输入输出电路
压缩语音数据的输入输出电路主要是指传输接口的设置电路以及与标准串口DB-9的连接电路。本系统传输接口的设置为主动、串行、帧格式模式,也就是CH_SEL2、CH_SEL1、CH_SEL0(98、99、2引脚)设置为0、1、0。图9为芯片与DB-9的简化连接电路图。
其中,AMBE-1000中的CHS_I_CLK(串行输入时钟)CHS_O_CLK(串行输出时钟)、CHS_I_STRB(输入数据选通)、CHS_)_STRB(输出数据选通)、CHS_SYNC(串行同步)用于输入输出的时钟同步。欢迎转载,本文来自电子发烧友网(http://www.elecfans.com )
